会议通知(第2号)丨2021年中国城市规划学会国外城市规划学术委员会年会-凯发app平台
2021年中国城市规划学会国外城市规划学术委员会年会将于2021年5月29-30日在苏州大学举办,会议主题为后疫情时代下的国土空间规划与城市升级。
2020年突发的疫情给全世界的城市规划治理提出了严峻的挑战。国家“十四五”规划中提出要完善新型城镇化战略,提升城镇化发展质量,使更多人民群众享有更高品质的城市生活。转变城市发展方式、推进新型城市建设、提高城市治理水平是全面提升城市品质的重要手段。
中国城市规划学会国外城市规划学术委员会希望通过本次年会,交流与分享国内外在国土空间规划建构与协同发展、城市韧性提升与健康可持续、新型基础设施建设与智慧城市、地域风貌特色保护和城市更新等领域的新思潮和新实践。在后疫情时代下构建完善我国国土空间规划体系,实现规划转型和治理升级,为新型城镇化的发展提供全球视野。
一、会议主题
后疫情时代下的国土空间规划与城市升级
二、会议组织
会议主办:中国城市规划学会国外城市规划学术委员会
会议承办:
苏州大学金螳螂建筑学院
中国特色城镇化研究中心
协办单位:《中国名城》杂志社
三、会议时间、地点
会议时间:2021年5月29日-30日
会议地点:苏州大学
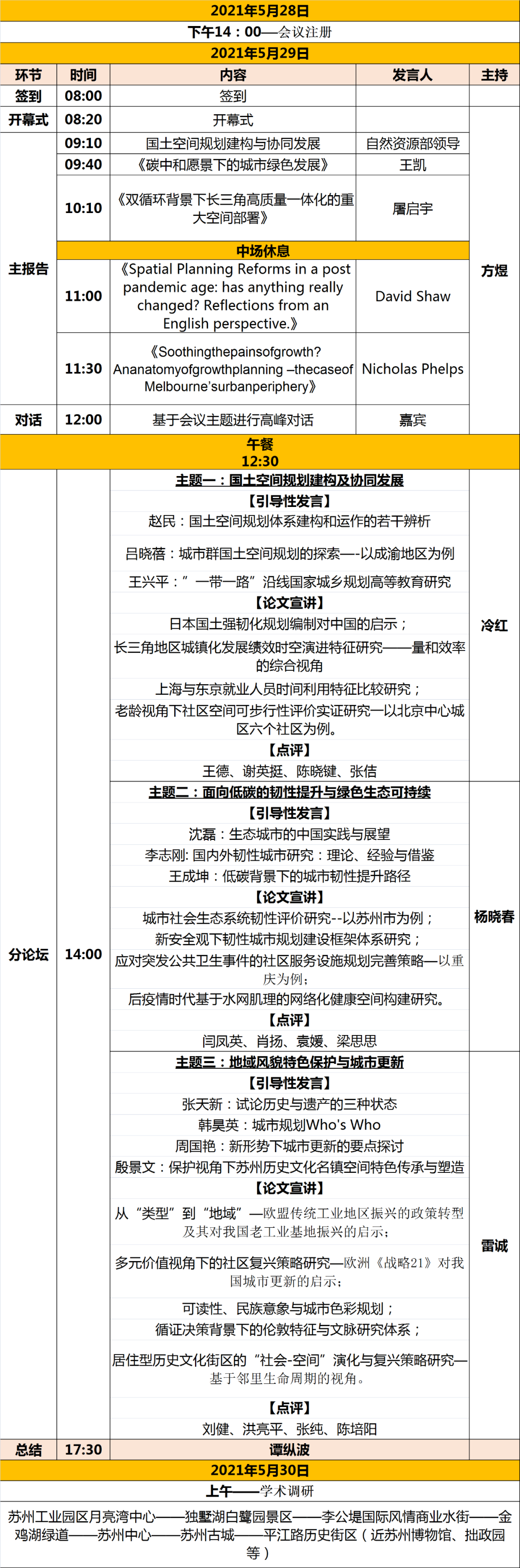
四、会议日程

五、会务组
会务总负责人:雷 诚 86(512)65880201
会议报名联系人:何女士、樊女士86(755)83037738、86(755)83037598
现场接待联系人:李春晓,陈星 86(512)65880196
六、会议注册及食宿安排
会议费用:注册费1000元,差旅费和住宿费敬请自理。
注册费账户信息:会议注册费可通过银行转账、支付宝转账方式进行
账户名称:中国城市规划学会
开户行及账号:工行阜成路支行0200041719200094897
支付宝账号:llb@planning.org.cn
(转账备注栏请填写:报名参会人姓名、单位;会议注册费由中国城市规划学会统一开具电子发票,在报到时现场扫码提交开票信息。本次年会不接受现场注册,注册费转账、支付截止日期为2021年5月20日24:00)。
会议报名:
扫描下方二维码或点击网址(https://jinshuju.net/f/qakr23)进入报名程序。
报名截止日期为2021年5月20日24:00,5月23日后通过手机短信确认报名参会结果。

附1:酒店信息参考
(特邀嘉宾酒店住宿由主办方统一安排)
1. 苏州书香世家酒店(月亮湾店)
地址: 江苏省苏州市苏州工业园区若水路398号
电话: 0512-67956888
2.西交利物浦国际会议中心酒店
地址:苏州市工业园区仁爱路99号。
电话:15162412885
3.苏州敬斋酒店
地址:苏州市工业园区仁爱路158号中国人民大学国际学院院内。
电话:0512-62601999-1
4. 独墅湖世尊酒店
地址:苏州市苏州工业园区启月街299号
电话:18651109538,0512-69568888
5. 福朋喜来登酒店
地址:苏州市月亮湾路8号
电话:0512-67997999
6. 观园琉苏酒店
地址:苏州市苏州工业园区翠微街168号
电话:0512-62608888
7、全季酒店(苏州独墅湖店)
地址:苏州市工业园区启月街288号,月亮湾路与崇文路交叉口。
电话:0512-67998222

附2:交通出行参考
(南校区在疫情期间仅能从松涛街东门进出)

1.从苏州北站、苏州站出发:乘坐地铁2号线在【松涛街站】下车,4号出口出站往北约一公里到达。
2、从苏州新区站出发:乘坐34路长线,在【沪宁城铁新区站广场站】上车,【广济桥(石路)站】下车;再换成地铁2号线在【松涛街站】下车,4号出口出站往北约一公里到达。(用时约两小时。建议打车。)
3、从苏州园区火车站出发:乘坐115路,在【沪宁城铁园区站】上车,【苏大公寓南区站】下车。(用时约1小时10分钟。建议打车。)
附3 学术调研路线

